在线留言 网站地图 RSS|XML 您好,欢迎访问兰州梦得来化工有限公司网站!
咨询热线-18919836718
联系我们Contact us
全国咨询热线18919836718

兰州梦得来化工有限公司

公司座机:0931-2880908

兰州分公司

联系电话:13359318987

新疆分公司

联系电话:13565952159

联系电话:18999220025

公司传真:0931-2863958

公司网址:www.mendly.cn

公司地址:甘肃省兰州市七里河区王家堡92号

环氧地坪底涂

敦煌混凝土渗透加固剂

混凝土加固剂是一种胶黏剂,主要作用于混凝土、加气混凝土、灰砂砖及粉煤灰砖等表面,用来提高表面强度,以免由于这些表面吸水性强或光滑引起界面不易粘接,致使抹灰层空鼓、开裂、剥落等。

在线咨询全国热线
13359318987

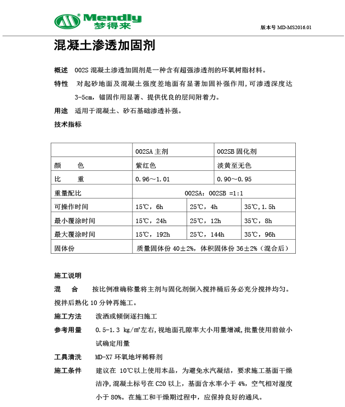
混凝土渗透加固剂

混凝土加固剂是一种胶黏剂,主要作用于混凝土、加气混凝土、灰砂砖及粉煤灰砖等表面,用来提高表面强度,以免由于这些表面吸水性强或光滑引起界面不易粘接,致使抹灰层空鼓、开裂、剥落等。

房屋的墙壁由于前期施工原因,可能有起灰问题。比如压光时机不合适,基层干燥且未润湿导致抹灰层失水过快,环境太过干燥且未洒水养护等。起砂会导致抹灰面强度低,后期施工会使防水层或腻子层脱落。用混凝土加固剂对疏松基层做套胶处理,使界面加固剂渗透到疏松基层中,可起到加固基层的作用。待干燥后即可进行下一步施工。

有的楼房装修墙壁由于材料、楼板、隔离材料等原因,会存在表面较光滑的情况,导致后期施工层与墙壁粘接强度不够,从而导致脱落的情况。这种情况可用界面剂做套胶或拉毛处理,来增加墙面的粘接强度或粗糙程度,以保证后期的施工质量。

本文标签: